パートナーシップ構築宣言の公表について
2025.12.02
お知らせ
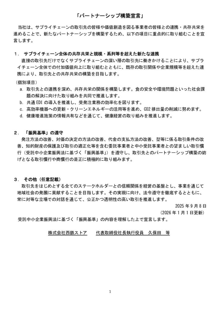
株式会社西鉄ストアは、サプライチェーンの取引先の皆様や価値創造を図る事業者の皆様との連携・共存共栄を進めるため、「パートナーシップ構築宣言」を策定・公表いたしました。
当社は、スーパーマーケット・飲食事業を通じて地域社会の発展に貢献することを目指し、法令遵守はもとより、全てのパートナー様と対等な立場での公正かつ透明性の高い取引を推進してまいります。

【対象店舗】
- ・スーパーマーケット
- ・お酒専門店
- ・飲食店

